본문 바로가기
메인메뉴 바로가기
닫기
Information System and Security
HOME
Login
Sitemap
Popup
메뉴열기
About
Overview
Educational Goals
Faculty
Campus Information
Curriculum
Curriculum
Educational Courses
Curriculum Map
Career after Graduation
Community
Notice
SNS
Q&A
Photo Gallery
Resources
메뉴닫기
Information System and Security
About
Overview
Educational Goals
Faculty
Campus Information
Curriculum
Curriculum
Educational Courses
Curriculum Map
Career after Graduation
Career after Graduation
Community
Notice
SNS
Q&A
Photo Gallery
Resources
Curriculum Map
홈
Curriculum
About
Curriculum
Career after Graduation
Community
Curriculum Map
Curriculum
Educational Courses
Curriculum Map
홈
Curriculum
About
Curriculum
Career after Graduation
Community
Curriculum Map
Curriculum
Educational Courses
Curriculum Map
화면확대
화면추소
인쇄
공유
블로그
페이스북
URL 공유하기
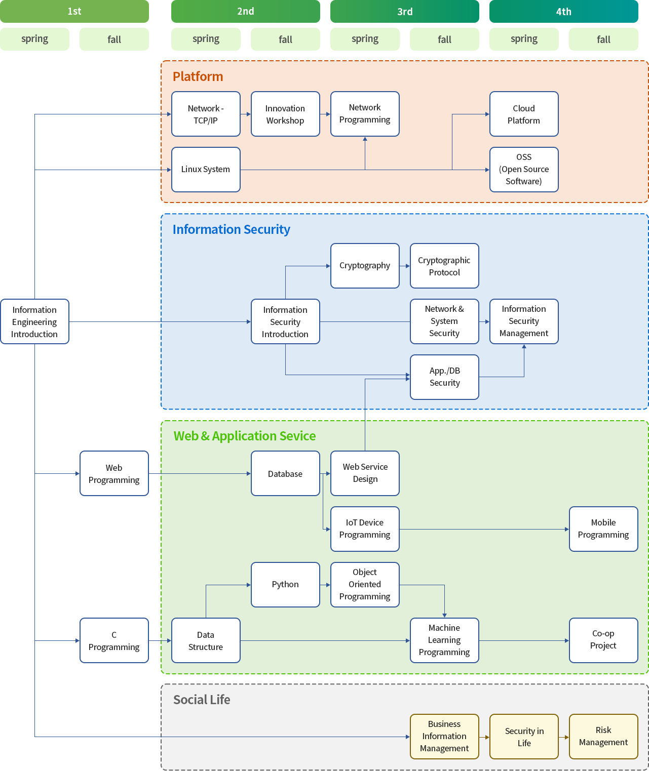
Curriculum Map
Curriculum Map